媒体人:部分NBL球队有望打俱乐部杯 27年后NBL和CBA关系值得瞩目

9月9日讯 今天,媒体人付政浩在社媒上谈到了NBL新赛季的开赛时间。
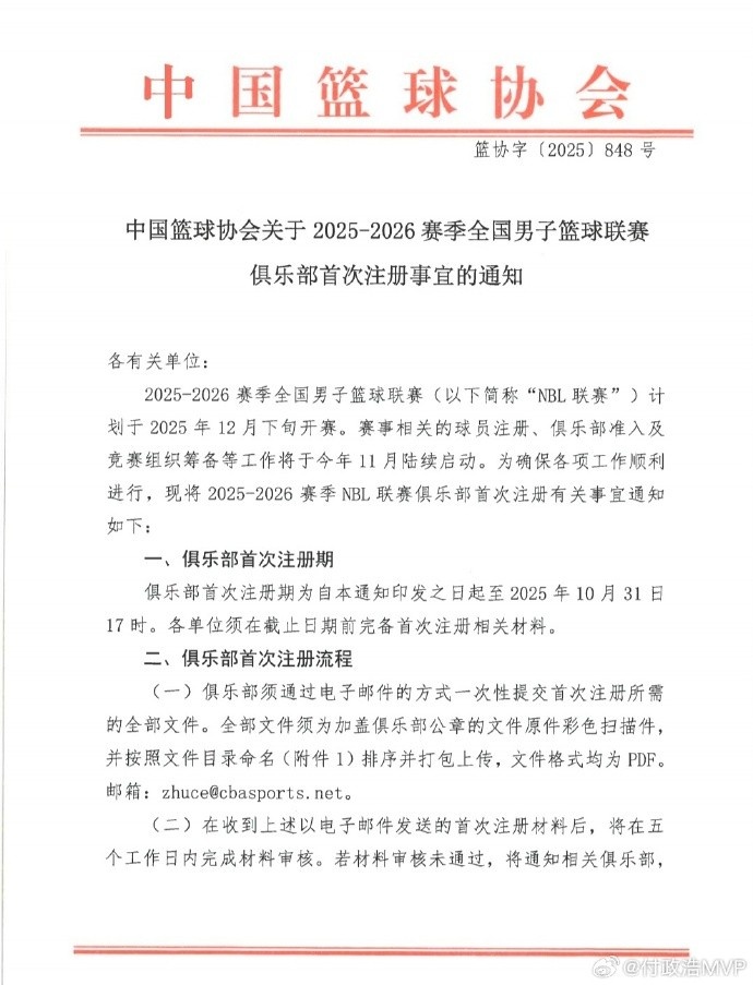
付政浩在个人微博上写道:“中国篮协发文,新赛季的NBL联赛计划于2025年12月下旬开赛。要知道,NBL过去很长一段时间都是在夏天(CBA休赛期)办赛,从新赛季开始则要和CBA举办时间保持同步,部分NBL俱乐部还有望和CBA俱乐部一道参加俱乐部杯。篮协授权给CBA公司十年的授权将于2027年夏到期,后续中国篮协如何统筹协调CBA和NBL这两个联赛之间的关系也值得瞩目。”

此外,据媒体人@球圈赵探长 报道,2025-26赛季的CBA俱乐部杯,计划特邀四支NBL球队参加。